View Images Library Photos and Pictures. Scaling Linux Services Before Accepting Connections How Linux Creates Sockets And Counts Them Opstips Chapter 7 Socket Options Shichao S Notes Tcp Connection Queue And Backlog Parameters Programmer Sought
. Connect Error Of Socket Programming Via Ndk Stack Overflow Socket Programming In C C Geeksforgeeks Pdf Linux Block Io Introducing Multi Queue Ssd Access On Multi Core Systems
Zero Copy I User Mode Perspective Linux Journal
Zero Copy I User Mode Perspective Linux Journal
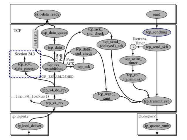
Linux Ip Networking A Guide To The Implementation And Modification Of The Linux Protocol Stack
Ns 3 Ns3 Socket Class Reference
Chapter 7 Socket Options Shichao S Notes
The Revenge Of The Listening Sockets
The Linux Networking Architecture
Understanding Tcp Http Socket Socket Connection Pool Develop Paper
Socket Programming In Python Guide Real Python
Udp Sample Socket Code For Systems And Network Software Developers
Ios Socket Network Sockets Programmer Sought
Linux Multi Queue Block Io Queueing Mechanism Blk Mq Details Thomas Krenn Wiki
Linux Network Programming Concept Of 1 Socket Programmer Sought
Know Your Tcp System Call Sequences Ibm Developer
3 3 4 Kernel Drivers Processor Sdk Linux Documentation
Ios Socket Network Sockets Programmer Sought
1 Networking Stack And Sockets Api 2 Topic Overview Introduction Protocol Models Linux Kernel Support Tcp Ip Sockets Usage Attributes Example Ppt Download
Bayonne2 Common C 2 Framework Socket Class Reference
Unix Socket Core Functions Tutorialspoint
Socketcan Api On A Rtos Applications Usage Uavcan Forum
Pdf Linux Block Io Introducing Multi Queue Ssd Access On Multi Core Systems
Troubleshooting A Connection Timeout Issue With Tcp Tw Recycle Enabled
Allocating Virtual Machines Based On Networking Performance In The Open Networking Laboratory





No comments:
Post a Comment